LeetCode 2. Add Two Numbers
Linked List
You are given two non-empty linked lists representing two non-negative integers. The digits are stored in reverse order, and each of their nodes contains a single digit. Add the two numbers and return the sum as a linked list.
You may assume the two numbers do not contain any leading zero, except the number 0 itself.
Example 1:
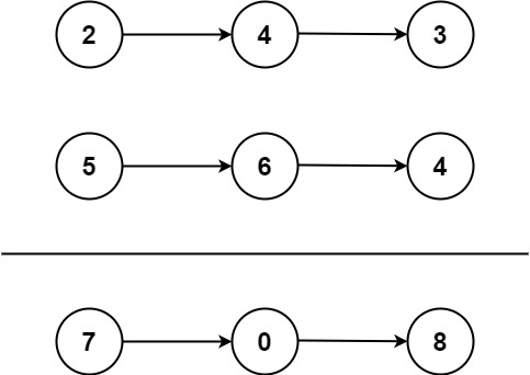
Input: l1 = [2,4,3], l2 = [5,6,4]
Output: [7,0,8]
Explanation: 342 + 465 = 807.Example 2:
Input: l1 = [0], l2 = [0]
Output: [0]Example 3:
Input: l1 = [9,9,9,9,9,9,9], l2 = [9,9,9,9]
Output: [8,9,9,9,0,0,0,1]Constraints:
The number of nodes in each linked list is in the range
[1, 100].0 <= Node.val <= 9It is guaranteed that the list represents a number that does not have leading zeros.
Solution:
class Solution {
public:
ListNode *addTwoNumbers(ListNode *l1, ListNode *l2) {
ListNode *fake_head = new ListNode(0);
ListNode *head = fake_head;
int carry = 0;
while(l1 || l2 || carry) {
int a = (l1 == nullptr? 0 : l1->val);
int b = (l2 == nullptr? 0 : l2->val);
int c = a + b + carry;
carry = c / 10;
int v = c % 10;
ListNode *cur = new ListNode(v);
head->next = cur;
head = cur;
if(l1) l1 = l1->next;
if(l2) l2 = l2->next;
}
return fake_head->next;
}
};Last updated
Was this helpful?